Wurfdatum: | 31.05.2019 |
Züchter: | Angelika Riedlmüller |
Gesundheit: | HD A2 / A2 |
Prüfungen: | JEP mit Schweiß |
Formwert: | sehr gut |
Beschreibung:
Frida ist Devnet’s Tochter und aus unserem F-Wurf bei uns geblieben. Sie ist eine ausgeglichene, fröhliche und freundliche Hündin. Wir hoffen, dass sie sich genau so weiter entwickelt und sind sicher, dass sie uns noch sehr viel Freude bereitet.
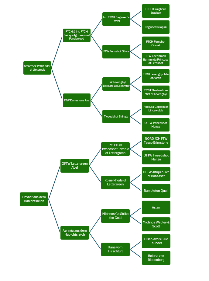
Ahnentafel:
